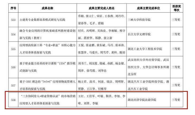
本网讯(通讯员 高苏颖)近日,湖北省教育厅公布第九届湖北省高等学校教学成果奖获奖项目,经省高等学校教学成果奖评审委员会评审,我系《“三方协同育人+职业资格认证”的市场营销应用型人才培养体系探索与实践》项目荣获湖北省高等学校教学成果三等奖。
湖北省高校教学成果奖由湖北省政府颁发,每4年评审一次,是教育领域最高层次的奖励。该成果奖的评选是创新人才培养模式、提高人才培养质量的重要举措,也是检阅学校人才培养工作和教育教学改革成果的集中体现。
近年来,学院高度重视教学质量提升,大力培育优质教育教学成果。学院原院长王红教授担任我系市场营销专业负责人,进一步加大教学研究支持力度,鼓励广大教师深入开展教学研究与实践,深化教育教学改革,不断提高教学水平和教科研质量。


